湖北生态工程职业技术学院
211 |
985 |
双一流 |
综合
湖北省
高职(专科)
省重点
公办
9784
心修自然,强技养德
027-59816699
http://www.hb-green.com/
更多 >
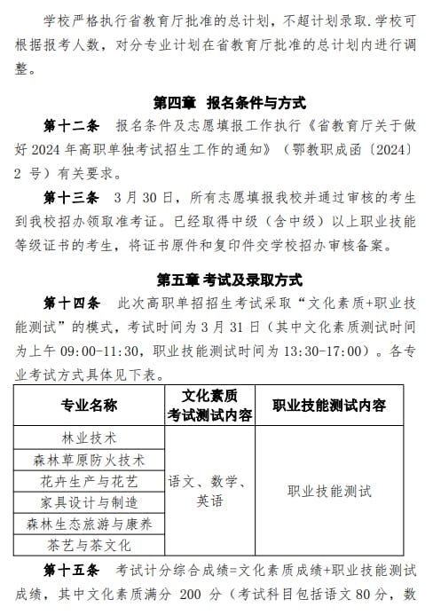
图片
院校首页
历年分数
历年分数
历年分数
普通类
艺术类
体育类
招生计划
院校计划
投档规则(艺术)
投档规则(体育)
招生政策
招生简章
招生资讯
探校攻略
探校攻略
探校攻略
探校攻略
探校攻略
探校攻略
院校首页
> 招生简章
湖北生态工程职业技术学院2024年高职单独招生章程
2024-03-14 15:37:54 分享至:
招生简章
招生资讯
湖北生态工程职业技术学院2024年高职单独招生章程
2024-03-14 15:37:54